紧急停止和保护停止
有关紧急停止和保护停止的定义,参见标准IEC 60204- 1:2005和EN ISO 10218- 1:2011。停止可分为两类,即0类或1类,如表1-1所示。
| 0类停止 | 如IEC 60204所述,0类停止是指通过马上切断机器执行机构电源的停止,即不受控停止。在IRC5中,马上切断驱动装置电源即可 |
| 1类停止 | 如IEC 60204所述,1 类停止是指在机器执行机构通电情况下停止然后再断电的受控停止。在IRC5中,在使用伺服器使机器停止1秒左右后切断驱动装置电源即可 |
启动保护停止( 见表1-2)或紧急停止(ES) (见表1-3)的安全输入有多种,所有这些安全输入均属Category 3结构。
保护停止(默认设置为1类停止)
| 触发时机 | 安全输入 |
| 仅在机器人处于自动模式 | 自动停止(Auto Stop, AS) |
| 机器人处于自动或手动模式 | 常规停止(General Stop, GS)和上级停止(Superior Stop, SS。 通常留给上级PLC) |
紧急停止(默认设置为0类停止)
| 触发时机 | 安全输入 |
| 机器人处于自动或手动模式 | 紧急停止(Emergency Stop, ES) |
通过控制器上的专用安全输入自动停止(AS)、常规停止(GS)和上级停止(SS),启动保护停止,以保障安全,如将保护输入连接到存在传感装置的安全输入。
不得用紧急停止功能代替安全措施或其他安全功能。但应将紧急停止功能设计为补充防护措施(参见ISO 13850)。紧急停止不得用于保护停止或程序停止,否则可能会给机器人带来额外的不必要磨损。
IRC5 标准控制柜的安全停止
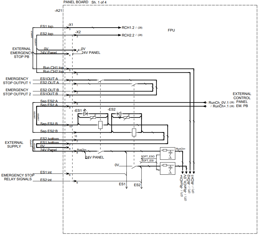
IRC5标准控制柜内的右侧(见图1-2)有专用安全板(Panel Board) A21,其完整布局和实体如图1-1和图1-2所示,型号为DSQC 643,备件料号为3HAC024488 -001。



图1-2的右侧有明显的指示文字和指示灯,对应GS(常规停止)、AS(自动停止)、ES(紧急停止)、SS(上级停止)等状态。若指示灯灭,即该回路有断路,需要查找原因。
外部紧急停止
图1-4为IRC5标准控制柜内安全板中涉及外部紧急停止的回路示意图。安全板预留给外部紧急停止的接线端为X1和X2(紧急停止为双回路,X1对应ES1, X2对应 ES2)。
机器人出厂时,X1部分的3、4、5引脚短接,7、8引脚短接,9、10引脚短接(X2回路相同)。此时紧急停止回路为通路,状态灯ES1和 ES2均亮。
若外部紧急停止按钮为无源,则可移除X1端中的9和10引脚短接片(其余短接片保留),接入紧急停止按钮的回路1,移除X2端中的9和10引脚短接片(其余短接片保留),接入紧急停止按钮的回路2。
若外部紧急停止按钮为有源,则在图1-5紧急停止按钮接线的基础上,还需要考虑外部电源的接入。根据图1-3,可以断开原本X1端中的3和4引脚短接片(引脚4为安全板自带的24V),把外部电源的24V接入X1端中的3引脚。同理,断开的X1端的7和8引脚短接片(引脚8为安全板自带的0V),把外部电源(V接入X1端的7引脚。切记,保持X1的引脚4和引脚5通路(此为内部运行链信号,不要断开)。针对X2端,同理。


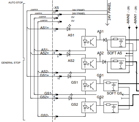
外部自动停止
上文中曾描述,紧急停止为0类停止,0类停止是通过马上切断机器执行机构电源的停止,即不受控停止。在 IRC5中,马上切断驱动装置电源即可。紧急停止主要用于紧急情况下的非常规停止。
针对安全门等应用,通常只需要在自动生产时,若安全门被打开,触发机器人的可控快速停止即可,而无须采用紧急停止停机方式。
若仅需要机器人处于自动模式时可通过打开外部安全门停止机器人(机器人处于手动模式时可以打开安全门调试),可以接入安全板的 AS(Auto Stop)信号。如表1-2所述,机器人处于自动模式时,该信号断开才会停止机器人,手动模式不触发机器人的停止。
根据图1-6所示的 Auto Stop部分, Auto Stop接线端位于安全板的X5端。由图1-6可知,机器人出厂默认配置1、2、3引脚短接,4、5、6引脚短接,7、8、9引脚短接,10、11、12引脚短接,保证回路通路。

若现场使用安全门(双回路)在机器人处于自动状态时开门触发停止,则可以断开安全板X5端的引脚11和引脚12的短接片(保证引脚10和引脚12依旧连接,不影响GS1),将安全门回路1接入X5端的引脚11和引脚12。可以断开X5端的引脚5和引脚6短接片。(保证引脚4和引脚6依旧连接,不影响GS2),将安全门回路1接入X5端的引脚5和引脚6。此时若机器人处于自动模式且安全门打开,则安全板AS1和AS2指示灯熄灭,示教器会有如图1-7所示的提示,自动停止已打开。

注意:AS1和AS2双回路均要接入,并保证同时接通或同时断开,否则会出现如图1-8所示的错误。

外部常规停止
根据图1-6所示的General Stop部分,General Stop接线端处于安全板的X5端。由图1-6可知,机器人出厂默认配置1、2、3引脚短接,4、5、6引脚短接,7、8、9引脚短接,10、11、12引脚短接,保证回路通路。
若现场使用安全门(双回路)在机器人处于手动或者自动状态时开门触发停止,则可以断开X5端的引脚10和引脚12的短接片(保证引脚11和引脚12依旧连接,不影响AS1),将安全门回路1接入X5端的引脚10和引脚12。可以断开引脚4和引脚6的短接片(保证引脚5和引脚6依旧连接,不影响AS2),将安全门回路2接入X5端的引脚4和引脚6.此时若安全门被打开,GS1和 GS2回路指示灯熄灭,示教器会有如图1-9所示的提示。

注意:GS1和GS2双回路均要接入,并保证同时接通或同时断开,否则会出现如图1-10所示的错误。

上文所展示的电气原理图,如需PDF请点击这里!
文章评论